Build a custom website for every prospect-automatically.
Cirql turns your sales copy and assets into 1:1 microsites tailored to each lead. It’s a new, personal touch that gets replies and books more meetings.
- • Paste a LinkedIn + company URL, click “Generate”
- • Send by email or LinkedIn DM, track engagement
- • Works with your existing outbound + CRM
What is a 1:1 microsite?
A lightweight page built for one person-their role, pains, use-case, and next step. It feels like you did the homework… because Cirql did it for you.
- • Personalized headline & value props
- • Your assets (video, deck, case study) pre-curated
- • Clear CTA to meet / request a quote
%2520%25E2%2580%2594%2520Prospects.png&w=3840&q=75)
Why it works
- • Relevance wins -a hyper-specific page earns attention.
- • New touch, new reply -it’s unique and gives a reason to follow up.
- • Momentum to meetings -prospects see themselves in the story and act.
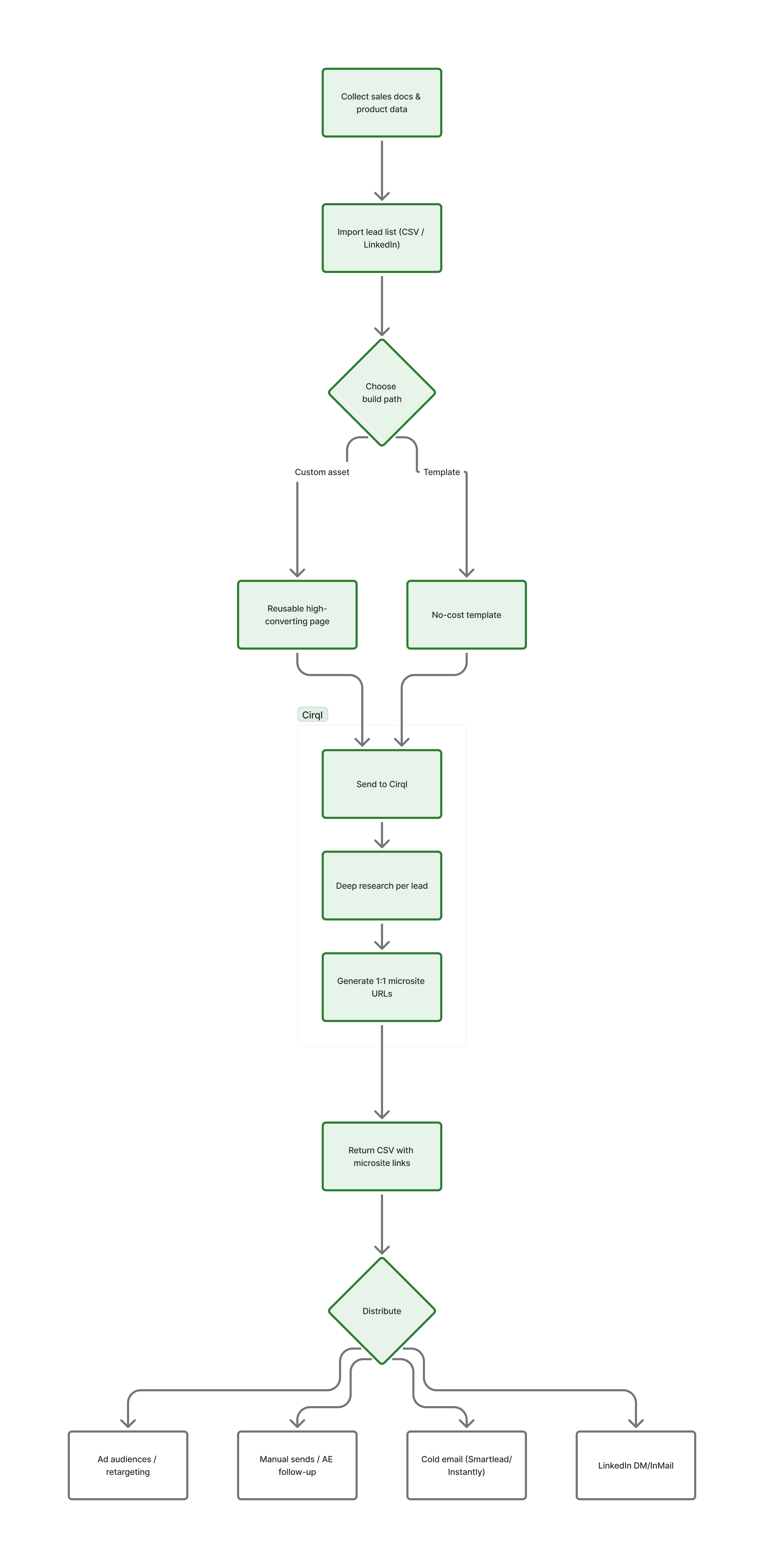
How it works
Collect sales docs & voice
PDFs, decks, case studies, pricing. We capture your tone and proof.
Import leads
CSV or LinkedIn URLs. Start with Tier-1; scale later.
Choose build path
Template (free) or a reusable custom asset.
Cirql researches each lead
We pull context and align your value to their pains.
Generate 1:1 microsites
Every prospect gets a page made just for them.
Receive CSV with links
Clean list of names + microsite URLs.
Distribute & follow up
Email, LI, or ads. Track visits, score, and route hot leads.

Try it (preview)
We'll build a microsite specifically for you and email you the link.
Use cases
Outbound sequences
Send hyper-personalized pages from day-1 of your sequence.
Email + LinkedIn
ABM
1:1 pages for Tier-1 accounts that mirror their priorities.
Tier-1 targets
Events & webinars follow-up
Route attendees to tailored recaps; book meetings while interest is high.
Post-event list
Deal acceleration
Unblock late-stage deals with a page that answers their exact concerns.
Late-stage deals
Learn the craft (free playbook)
We don’t just give you the tool. We give you the industry-leading tactics to make it work.
- • Why microsites work • How to distribute • Tracking & identity • Clean & verify • Send & measure
Send me a custom version of this course
(yes, completely free - you're welcome)
FAQ
- • Do I need a full setup? No-try with just a LinkedIn + company URL.
- • What about CRM? We integrate or export to CSV; start simple.
- • Privacy? We honor ad consent and comply with tracking requirements.
- • Why 1:1? Because relevance creates meetings.